Era Baru: 5 sparepart motor listrik Unik yang Harus Anda Pahami – Seiring dengan kemajuan teknologi dan semakin tingginya kesadaran akan keberlanjutan, motor listrik kini bukan lagi sekadar impian, melainkan realitas yang kian meramaikan jalanan. Dibandingkan dengan motor konvensional berbahan bakar bensin, motor listrik menawarkan pengalaman berkendara yang berbeda, lebih senyap, dan minim emisi. Namun, perbedaan mendasar ini juga berarti bahwa ada jenis sparepart motor listrik yang unik dan sangat berbeda dengan suku cadang motor pada umumnya.
Bagi Anda pemilik atau calon pemilik motor listrik, memahami komponen-komponen inti ini adalah sebuah keharusan. Ini bukan hanya tentang mengetahui apa itu motor listrik, tetapi juga cara kerja, perawatan, dan potensi masalah yang mungkin timbul. Dengan pemahaman yang mendalam tentang komponen motor listrik ini, Anda akan lebih siap dalam menjaga performa dan umur panjang kendaraan bebas emisi Anda. Artikel ini akan membahas 5 sparepart motor listrik paling unik yang wajib Anda pahami, mulai dari baterai motor listrik hingga controller motor listrik.
I. Mengapa Sparepart Motor Listrik Berbeda dari Motor Konvensional?

Sebelum kita menyelami detail setiap sparepart motor listrik unik, penting untuk memahami filosofi di balik perbedaan mendasar antara motor listrik dan motor bensin. Perbedaan ini bukan hanya pada sumber energinya, melainkan pada keseluruhan arsitektur dan sistem penggerak.
A. Perubahan Paradigma Sistem Penggerak
Motor konvensional mengandalkan mesin pembakaran internal (ICE) yang kompleks, dengan ribuan komponen bergerak yang bergesekan dan menghasilkan panas. Sebaliknya, motor listrik jauh lebih sederhana dalam hal komponen bergerak.
- Dari Pembakaran ke Elektrik: Pada motor bensin, proses konversi energi melibatkan pembakaran bahan bakar untuk menghasilkan gerakan mekanis. Ini memerlukan komponen seperti piston, klep, busi, karburator/injeksi, transmisi manual/otomatis (V-belt/rantai). Semua komponen ini memiliki mekanisme aus yang tinggi.
- Efisiensi dan Kesederhanaan Motor Listrik: Motor listrik mengubah energi listrik langsung menjadi gerakan putar. Ini menghilangkan kebutuhan akan banyak komponen bergerak, sehingga mengurangi gesekan, panas, dan pada akhirnya, potensi keausan. Sebagai contoh, tidak ada kebutuhan untuk oli mesin, filter oli, busi, atau sistem knalpot. Perbedaan ini menghasilkan perawatan motor listrik yang jauh lebih sederhana pada beberapa aspek.
- Transisi Teknologi: Peralihan ini membawa tantangan dan peluang baru. Produsen kini fokus pada inovasi dalam teknologi baterai motor listrik, efisiensi motor, dan sistem manajemen energi. Ini juga berarti ada standar dan kebutuhan sparepart motor listrik yang berbeda.
B. Fokus pada Komponen Elektrikal dan Elektronik

Inti dari motor listrik adalah komponen elektrikal dan elektronik. Ini adalah area di mana keausan tidak selalu bersifat mekanis, tetapi lebih terkait dengan degradasi material, panas, atau masalah sirkuit.
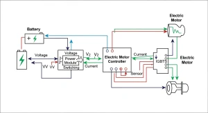
- Baterai sebagai Jantung: Jika mesin adalah jantung motor bensin, maka baterai motor listrik adalah jantungnya. Performanya sangat memengaruhi jangkauan dan tenaga motor. Degradasi baterai adalah isu utama dalam umur sparepart motor listrik.
- Peran Kontroler: Controller motor listrik bertindak sebagai “otak” yang mengatur aliran listrik dari baterai ke motor. Komponen ini sangat kompleks dan rentan terhadap panas berlebih atau lonjakan arus.
- Sensor dan Kabel: Berbagai sensor dan jaringan kabel memainkan peran vital dalam memonitor dan mengoordinasikan seluruh sistem. Kerusakan pada kabel atau sensor kecil pun bisa melumpuhkan seluruh motor.
- Perbedaan Harga dan Ketersediaan: Karena teknologi yang lebih baru, harga sparepart motor listrik bisa jadi lebih mahal dan ketersediaannya belum semasif sparepart motor konvensional. Ini adalah salah satu tantangan sparepart motor listrik saat ini.
Memahami perbedaan fundamental ini akan membantu Anda lebih menghargai keunikan sparepart motor listrik dan bagaimana cara merawatnya agar tetap optimal. Artikel kami tentang tips umum perawatan motor juga relevan untuk beberapa aspek non-listrik: Temukan sparepart motor terbaik: 7 Tips Ampuh untuk Perawatan Optimal.
II. 5 Sparepart Motor Listrik Unik yang Harus Anda Pahami
Meskipun motor listrik memiliki lebih sedikit komponen bergerak, ada beberapa sparepart motor listrik krusial yang berperan besar dalam performa dan operasionalnya. Mengenali dan memahami fungsi serta perawatan komponen ini adalah esensial bagi setiap pemilik. Mari kita bahas satu per satu.
A. Baterai Motor Listrik
Jantung dari setiap motor listrik adalah baterai motor listrik itu sendiri. Ini adalah komponen yang paling mahal dan paling berpengaruh pada performa, jangkauan, dan umur motor Anda.
- Fungsi dan Jenis: Baterai menyimpan energi listrik dan menyalurkannya ke motor penggerak. Jenis yang paling umum digunakan adalah Lithium-ion (Li-ion) karena densitas energi yang tinggi dan siklus hidup yang baik. Namun, ada juga Lithium Ferro Phosphate (LFP) atau Nickel Manganese Cobalt (NMC).
- Tanda-tanda Penurunan Performa:
- Jangkauan Menurun Drastis: Jarak tempuh per sekali pengisian semakin pendek.
- Waktu Pengisian Lebih Cepat/Lama Tidak Wajar: Baterai cepat penuh tapi juga cepat habis, atau justru sangat lama penuhnya.
- Penurunan Daya/Akselerasi: Motor terasa loyo atau akselerasi tidak responsif.
- Overheating: Baterai terasa sangat panas saat digunakan atau diisi daya.
- Perawatan Kunci:
- Hindari Overcharging dan Deep Discharging: Jangan biarkan baterai terisi penuh terus-menerus dalam waktu lama, dan hindari membiarkannya kosong total (0%). Idealnya jaga level baterai antara 20% hingga 80%. [Baca juga: Panduan Perawatan Baterai Lithium-ion yang Baik].
- Hindari Suhu Ekstrem: Suhu panas atau dingin ekstrem dapat merusak baterai. Parkir di tempat teduh.
- Gunakan Charger Original: Selalu gunakan charger motor listrik yang direkomendasikan pabrikan.
- Cek Koneksi: Pastikan koneksi baterai bersih dan kencang.
- Estimasi Umur: Umur baterai motor listrik umumnya berkisar 3-5 tahun atau 500-1000 siklus pengisian penuh, tergantung kualitas dan perawatan. Harga baterai motor listrik baru bisa sangat mahal, menjadi biaya sparepart motor listrik terbesar.
B. Motor Listrik (Motor Penggerak)
Ini adalah komponen yang secara langsung mengubah energi listrik menjadi gerakan mekanis untuk memutar roda. Ada beberapa jenis motor listrik yang digunakan pada sepeda motor, namun yang paling umum adalah hub motor (terintegrasi di roda) atau mid-drive motor (ditempatkan di tengah sasis).
- Fungsi: Mengubah energi listrik dari baterai menjadi putaran roda.
- Tanda-tanda Kerusakan:
- Suara Berisik: Muncul suara dengungan, gesekan, atau berdecit yang tidak normal dari area motor.
- Motor Tidak Berputar: Motor tidak merespons gas atau tidak berputar sama sekali.
- Overheating Motor: Motor terasa sangat panas saat digunakan, bahkan dalam kondisi normal.
- Penurunan Tenaga Drastis: Motor kehilangan kekuatan atau tidak mampu mencapai kecepatan maksimal.
- Perawatan Kunci:
- Pembersihan: Jaga kebersihan area motor dari debu dan kotoran.
- Pendinginan: Pastikan sistem pendingin (jika ada) berfungsi baik. Hindari mengemudi agresif yang menyebabkan motor panas berlebih.
- Cek Kabel dan Konektor: Pastikan tidak ada kabel yang terkelupas atau konektor yang longgar/berkarat.
- Estimasi Umur: Motor listrik dirancang untuk memiliki umur panjang, seringkali lebih dari 10 tahun jika dirawat dengan baik.
C. Controller Motor Listrik (Motor Control Unit/MCU)
Controller motor listrik adalah “otak” yang kompleks. Komponen ini menerima perintah dari gas (throttle), membaca data dari baterai, dan mengelola aliran daya ke motor penggerak.
- Fungsi: Mengatur kecepatan, torsi, arah putaran motor, serta mengoptimalkan penggunaan energi dari baterai.
- Tanda-tanda Kerusakan:
- Motor Tidak Merespons: Gas tidak berfungsi atau motor tidak mau berputar.
- Akselerasi Tidak Stabil: Motor tersendat-sendat saat berakselerasi.
- Lampu Indikator Error: Muncul kode error pada panel instrumen.
- Overheating Controller: Controller terasa sangat panas.
- Perawatan Kunci:
- Hindari Air/Kelembaban: Pastikan controller terlindung dari air dan kelembaban ekstrem.
- Jangan Modifikasi Sembarangan: Hindari memodifikasi atau mengutak-atik controller tanpa pengetahuan teknis yang memadai, karena bisa merusak sirkuit internal.
- Pastikan Ventilasi Baik: Jaga agar area sekitar controller memiliki sirkulasi udara yang baik untuk mencegah panas berlebih.
- Estimasi Umur: Controller umumnya tahan lama, namun sensitif terhadap lonjakan arus atau panas berlebih. Kerusakan biasanya diakibatkan oleh faktor eksternal atau kesalahan listrik.
D. Charger Motor Listrik
Charger motor listrik adalah perangkat eksternal yang berfungsi mengisi ulang daya baterai. Meskipun terpisah dari motor, kualitas charger sangat memengaruhi umur baterai motor listrik.
- Fungsi: Mengubah arus AC dari listrik rumah menjadi arus DC yang sesuai untuk mengisi baterai motor listrik.
- Tanda-tanda Kerusakan:
- Tidak Mengisi Daya: Baterai tidak terisi saat charger terhubung.
- Lampu Indikator Tidak Normal: Lampu indikator pada charger tidak menyala atau berkedip aneh.
- Bau Terbakar/Panas Berlebih: Muncul bau hangus atau charger terlalu panas saat digunakan.
- Waktu Pengisian Abnormal: Pengisian daya terlalu lama atau terlalu cepat dari biasanya.
- Perawatan Kunci:
- Gunakan Charger Original/Kompatibel: Selalu gunakan charger motor listrik yang disediakan atau direkomendasikan pabrikan. Charger non-standar bisa merusak baterai.
- Hindari Jatuh/Benturan: Jaga charger agar tidak terjatuh atau terkena benturan keras.
- Simpan di Tempat Kering: Simpan charger di tempat yang kering dan sejuk.
- Periksa Kabel: Pastikan kabel charger tidak ada yang terkelupas atau putus.
E. DC-DC Converter (Voltage Converter)
Motor listrik membutuhkan tegangan tinggi untuk beroperasi, namun komponen lain seperti lampu, klakson, dan sistem kelistrikan lainnya biasanya beroperasi pada tegangan yang lebih rendah (misalnya 12V). Di sinilah peran DC-DC converter menjadi krusial.
- Fungsi: Menurunkan tegangan tinggi dari baterai utama ke tegangan yang lebih rendah untuk menyuplai daya ke sistem kelistrikan 12V motor.
- Tanda-tanda Kerusakan:
- Lampu Redup/Mati: Lampu depan, lampu sein, atau lampu lainnya menjadi redup atau tidak menyala.
- Klakson Mati/Lemah: Klakson tidak berbunyi atau suaranya sangat lemah.
- Indikator Panel Tidak Berfungsi: Indikator pada panel instrumen mati atau tidak menampilkan informasi yang benar.
- Sekring Sering Putus: Sekring untuk sistem 12V sering putus.
- Perawatan Kunci:
- Hindari Overload: Jangan memasang terlalu banyak aksesoris listrik yang membebani sistem 12V.
- Periksa Koneksi: Pastikan semua kabel terhubung dengan baik dan tidak ada korosi.
- Lindungi dari Air: Pastikan komponen ini terlindungi dari masuknya air.
- Estimasi Umur: Umumnya cukup tahan lama, namun bisa rusak akibat korsleting, lonjakan daya, atau masuknya air.
- Catatan: Memahami komponen unik ini adalah langkah pertama. Selanjutnya, kita akan membahas bagaimana cara merawatnya agar motor listrik Anda selalu dalam kondisi prima.
III. Tips Perawatan Umum dan Pencegahan untuk Sparepart Motor Listrik

Meskipun motor listrik relatif minim perawatan dibandingkan motor bensin, perawatan motor listrik yang tepat akan sangat memperpanjang umur sparepart motor listrik Anda. Fokus pada kebiasaan baik dan pemeriksaan rutin adalah kuncinya.
A. Jaga Kesehatan Baterai (Paling Penting!)
Karena baterai motor listrik adalah komponen paling mahal dan vital, perawatannya harus menjadi prioritas utama.
- Pola Pengisian Daya: Hindari mengisi daya hingga 100% dan membiarkan baterai kosong hingga 0% secara terus-menerus. Siklus pengisian optimal adalah menjaga level baterai antara 20-80%. Jika tidak digunakan dalam waktu lama, isi daya hingga sekitar 60-70% dan cek secara berkala.
- Gunakan Charger Asli: Selalu gunakan charger motor listrik yang diberikan oleh pabrikan. Charger aftermarket yang tidak sesuai spesifikasi dapat merusak sel baterai.
- Hindari Suhu Ekstrem: Paparan panas berlebihan (misalnya parkir di bawah terik matahari langsung dalam waktu lama) atau suhu dingin ekstrem dapat mempercepat degradasi baterai. Simpan motor di tempat teduh dan sejuk.
- Pemeriksaan Rutin: Lakukan pemeriksaan kondisi baterai secara berkala di bengkel resmi atau teknisi yang kompeten. Mereka bisa memeriksa kesehatan sel dan kapasitas sisa.
B. Periksa Kondisi Motor Penggerak dan Kabel
Motor penggerak jarang rusak jika tidak ada faktor eksternal, tetapi perlu diperhatikan.
- Kebersihan: Pastikan area di sekitar motor bebas dari kotoran, debu, atau lumpur yang bisa menyumbat ventilasi atau menyebabkan korosi.
- Cek Kabel dan Konektor: Periksa secara visual semua kabel yang terhubung ke motor dan controller. Pastikan tidak ada yang terkelupas, longgar, atau berkarat. Koneksi yang buruk bisa menyebabkan resistansi dan panas berlebih.
- Hindari Beban Berlebih: Jangan mengemudi dengan beban yang jauh melebihi kapasitas motor atau melakukan akselerasi ekstrem secara terus-menerus yang bisa membebani motor.
C. Jaga Sistem Kelistrikan dan Elektronik
Komponen elektronik sangat sensitif terhadap air dan modifikasi yang salah.
- Hindari Air/Kelembaban Berlebih: Meskipun banyak motor listrik modern sudah tahan air (IP rating tertentu), tetap hindari menerjang banjir tinggi atau menyiram langsung area kelistrikan dengan air bertekanan tinggi saat mencuci. Kelembaban bisa menyebabkan korsleting.
- Jangan Modifikasi Sembarangan: Modifikasi sistem kelistrikan atau penambahan aksesoris non-standar tanpa pengetahuan yang memadai bisa merusak controller atau DC-DC converter. Selalu konsultasikan dengan teknisi profesional.
- Pemeriksaan Sensor: Pastikan semua sensor (misalnya sensor throttle, sensor kecepatan) bersih dan berfungsi normal. Kerusakan sensor bisa memicu kode error.
D. Perawatan Komponen Mekanis Umum
Meskipun motor listrik tidak punya mesin bensin, komponen mekanis standar seperti pengereman, ban, suspensi, dan roda tetap ada.
- Sistem Pengereman: Sama seperti motor konvensional, kampas rem, cakram/tromol, dan minyak rem harus diperiksa dan diganti secara rutin.
- Ban: Periksa tekanan angin ban dan kondisi tapak ban secara berkala untuk keamanan dan efisiensi.
- Suspensi: Periksa kondisi shockbreaker dan pastikan tidak ada kebocoran oli.
- Bearing Roda: Cek kelancaran putaran roda, pastikan tidak ada bunyi kasar dari bearing.
- Rantai/Belt (jika ada): Beberapa motor listrik menggunakan rantai atau belt untuk transfer daya dari motor ke roda. Periksa ketegangan dan lumasi/bersihkan secara rutin.
Untuk informasi lebih lanjut tentang perawatan komponen non-listrik seperti rem dan ban, Anda bisa melihat artikel utama kami: Temukan sparepart motor terbaik: 7 Tips Ampuh untuk Perawatan Optimal.
IV. Prospek Ketersediaan dan Harga Sparepart Motor Listrik di Indonesia

Motor listrik adalah teknologi yang sedang berkembang pesat di Indonesia. Oleh karena itu, penting untuk memahami prospek ketersediaan sparepart motor listrik dan harga sparepart motor listrik di masa depan.
A. Tantangan Ketersediaan di Awal Adopsi
Di fase awal adopsi, ketersediaan sparepart motor listrik mungkin belum semudah motor konvensional.
- Pusat Servis Terbatas: Tidak semua bengkel umum memiliki keahlian atau sparepart motor listrik spesifik. Sebagian besar harus bergantung pada bengkel resmi motor listrik.
- Importasi: Banyak komponen utama, terutama baterai motor listrik dan controller, masih harus diimpor, yang bisa memengaruhi harga sparepart motor listrik dan waktu tunggu.
- Rendahnya Volume Produksi Lokal: Meskipun ada upaya lokalisasi, volume produksi suku cadang motor listrik tertentu di dalam negeri masih relatif rendah.
B. Prospek Ketersediaan dan Harga di Masa Depan
Seiring dengan meningkatnya populasi motor listrik, prospek sparepart motor listrik akan membaik.
- Peningkatan Investasi: Pemerintah dan produsen terus mendorong investasi dalam ekosistem motor listrik, termasuk rantai pasokan sparepart motor listrik. [Baca juga: Kebijakan Pemerintah Mendukung Industri Motor Listrik di Indonesia].
- Lokalisasi Produksi: Upaya lokalisasi baterai motor listrik dan komponen utama lainnya akan menurunkan harga sparepart motor listrik dan meningkatkan ketersediaan.
- Peningkatan Jumlah Bengkel: Semakin banyak bengkel yang akan berinvestasi dalam pelatihan teknisi dan penyediaan sparepart motor listrik.
- Komunitas dan Informasi: Komunitas pemilik motor listrik semakin aktif berbagi informasi tentang sumber sparepart motor listrik dan tips perawatan.
Catatan: Dengan pemahaman tentang komponen dan prospeknya, penting untuk selalu mengikuti perkembangan informasi terkait.
Kesimpulan

Motor listrik adalah masa depan transportasi roda dua yang membawa banyak keuntungan, termasuk performa yang halus dan emisi nol. Namun, transisi ini juga mengharuskan kita memahami karakteristik unik sparepart motor listrik yang sangat berbeda dari motor konvensional. Dari baterai motor listrik sebagai jantung, motor penggerak sebagai otot, hingga controller motor listrik sebagai otak, setiap komponen memiliki peran vital dan membutuhkan perhatian khusus.
Memahami fungsi, tanda-tanda kerusakan, dan tips perawatan motor listrik yang tepat untuk sparepart motor listrik ini adalah kunci untuk menjaga performa optimal dan memperpanjang umur kendaraan Anda. Meskipun harga sparepart motor listrik mungkin masih menjadi perhatian dan ketersediaan sparepart motor listrik masih terus berkembang, prospeknya di masa depan sangat menjanjikan seiring dengan adopsi yang semakin masif.
A. Jadilah Pemilik Motor Listrik yang Cerdas dan Responsif
Dengan pengetahuan yang tepat, Anda tidak perlu takut beralih ke era motor listrik. Jadilah pemilik yang cerdas dan responsif terhadap kebutuhan motor listrik Anda. Perawatan yang proaktif akan memastikan pengalaman berkendara Anda tetap menyenangkan dan bebas masalah.
B. Ajakan Bertindak (Call to Action)
Apakah Anda sudah siap beralih ke motor listrik? Atau sudah menjadi bagian dari era baru ini? Bagikan pengalaman Anda atau pertanyaan seputar sparepart motor listrik di kolom komentar di bawah! Mari kita bangun komunitas yang lebih teredukasi tentang teknologi ramah lingkungan ini.
Jangan lupa, untuk tips umum tentang pemilihan dan perawatan suku cadang motor secara keseluruhan, kunjungi artikel utama kami: Temukan sparepart motor terbaik: 7 Tips Ampuh untuk Perawatan Optimal.
FAQ: Pertanyaan Umum Seputar Sparepart Motor Listrik
Q: Apa sparepart motor listrik yang paling mahal?
A: Umumnya, baterai motor listrik adalah sparepart motor listrik yang paling mahal. Harganya bisa mencapai 40-60% dari total harga motor, tergantung kapasitas dan teknologi baterai.
Q: Berapa umur baterai motor listrik rata-rata?
A: Umur baterai motor listrik rata-rata adalah sekitar 3-5 tahun atau 500-1000 siklus pengisian penuh, tergantung jenis baterai, kualitas, dan bagaimana pola penggunaannya. Dengan perawatan yang baik, bisa lebih lama.
Q: Apakah motor listrik lebih mudah dirawat daripada motor bensin?
A: Dalam banyak aspek, ya. Motor listrik memiliki lebih sedikit komponen bergerak dan tidak memerlukan penggantian oli, busi, atau filter bahan bakar. Namun, perawatannya bergeser ke baterai motor listrik dan sistem kelistrikan yang memerlukan penanganan khusus.
Q: Di mana saya bisa mendapatkan sparepart motor listrik di Indonesia?
A: Untuk saat ini, sparepart motor listrik paling aman dan terpercaya didapatkan di bengkel resmi motor listrik dari merek motor Anda. Seiring waktu, ketersediaan di toko sparepart motor listrik umum dan marketplace online akan meningkat.
Q: Bisakah motor listrik dimodifikasi?
A: Modifikasi motor listrik bisa dilakukan, namun harus dengan sangat hati-hati, terutama pada sistem kelistrikan, baterai motor listrik, dan controller motor listrik. Modifikasi yang tidak tepat bisa merusak komponen, mengurangi efisiensi, atau bahkan berbahaya. Selalu konsultasikan dengan ahli.